About Us
 
 
 
 
 
 
  Organization Chart
 
 
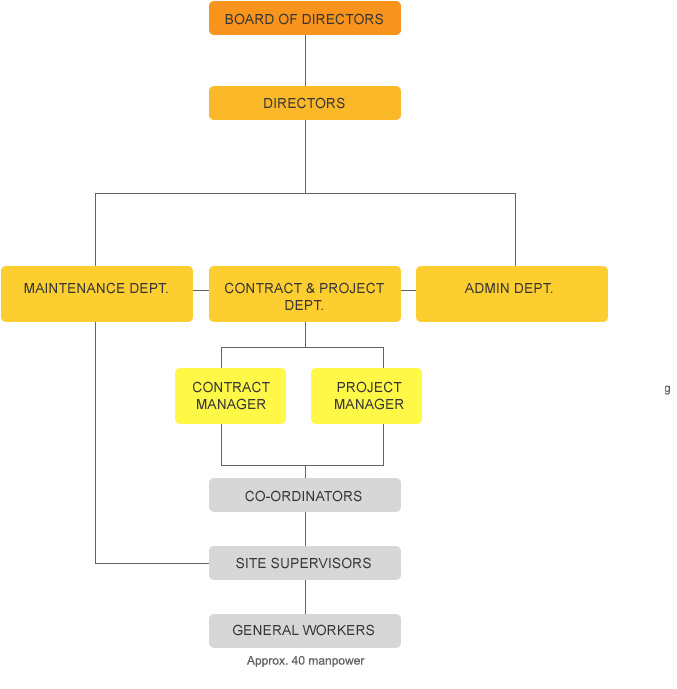
ORGANIZATION CHART OF HENG SUM ENGINEERING WORKS (1993) SDN BHD
   
 

     

 
 
  RESPONSIBILITIES  
     
  Board of Directors
- Management
- Approval
- Discussion

Contract & Project Department
(a) Project & Contract Managers
      - Site Visit
      - Attendance site meetings
      - Quotations / Tender
      - Collection
      - Operation programme
(b) Co-ordinators
      - Site Inspection
      - Site Arrangement and Supervision of Job
      - Contact & Collection with clients
(c) Site Supervisors & General Workers
      - Work Progress
      - Daily Work Performance
      - Disciplinary
   
  Directors
- Management
- Planning
- Approval
- Financial
   
  Admin Department
- Collection
- Invoicing / Billing
- Paper work
   
  Maintenance Department
- Store Control
- Upkeep of Plant/Machinery